为深入学习贯彻习近平新时代中国特色社会主义思想和党的二十大、二十届二中及三中全会精神,贯彻落实《关于新时代加强和改进思想政治工作的意见》精神,助力高校思想政治工作队伍深化对党的创新理论的理解、深化对当前世情国情民情的认识、深化对新时代中国特色社会主义伟大实践的了解,积累和丰富思想政治教育教学案例,大力提升思想政治工作队伍的政治素养和业务能力,教育部高校思想政治工作队伍培训研修中心(德赢vwin体育官网登录)依托德赢vwin体育官网登录、教育部大中小学思政课一体化共同体(甘肃)、教育部“大思政课”实践教学基地(德赢vwin体育官网登录),组织开展全国高校思政课教师、辅导员、党政管理干部暑期研修培训班。
一、培训类型
(一)集中研修班(各高校思政课教师、辅导员、党政管理干部,45人以下的单位可采取联合办班形式)
1.高校思想政治工作队伍综合能力提升培训班(第一期),2025年7月15日-7月31日,拟培训120名。
2.高校思想政治工作队伍综合能力提升培训班(第二期),2025年8月1日-8月16日,拟培训120名。
(二)独立委托班(45人以上单位可制定专门培训方案且独立开班,开班时间灵活,需提前一个月预定)
1.高校思想政治工作队伍专题研修培训班
2.高校思想政治理论课教师专题研修培训班
3. 行政机关、企业事业单位管理干部专题研修培训班
二、培训方式
1.理论教学
聘请权威专家开展主题报告。集中研修班设置2-4场专题课程;独立委托班可根据培训需求,在菜单式专题课程库(包含“辅导员职业能力发展课程”“思政课教师教学创新课程”“党政管理干部治理能力提升课程”三大模块)中按需定制。
2.现场教学
依托甘肃省红色文化资源优势,构建“革命传统教育+铸牢中华民族共同体意识教育+生态文明建设成就考 察”三维立体教学场域,组织参训学员开展主题式、沉浸式研修。实践研修路线包括兰州、白银、天水、陇南、临夏、甘南、张掖、武威等市州知名红色教育场馆和示范基地。
3.交流研讨
围绕传承发展中华优秀传统文化、弘扬红色革命文化的时代价值、铸牢中华民族共同体意识教育、高校思想政治工作队伍建设、思想政治理论课教学改革创新、高校基层党组织建设、大学生教育管理实践经验等主题,组织开展研讨活动。
4.调查研究
深入了解习近平新时代中国特色社会主义思想在甘肃的生动实践及其显著成效。
三、研修安排
课程系列一
沿着总书记的考察足迹,深入穿行河西走廊

课程系列二
星火闪耀金城地,矢志不渝跟党走

课程系列三
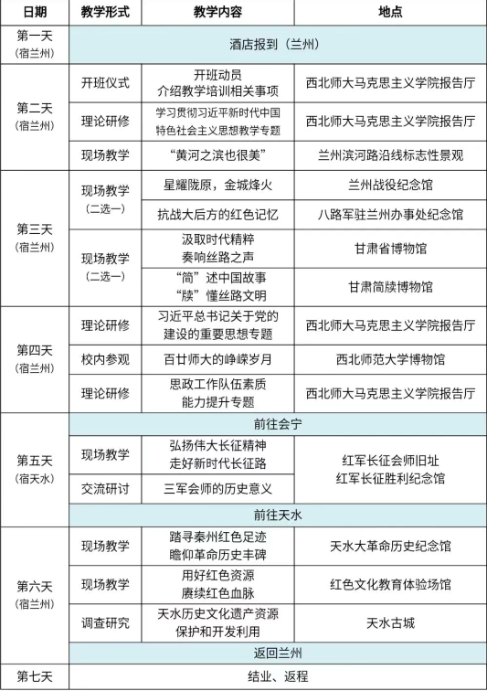
大力弘扬红军长征精神,接力传承华夏文明薪火

课程系列四
传承红色基因,铸牢中华民族共同体意识

四、研修收费
每期培训时长为7天。其中,课程系列一、二、三收费标准为3850元/人,课程系列四收费标准为4550元/人。各课程系列的培训费用涵盖研修期间的住宿费、餐费、资料费、培训场租费、现场教学讲解费、现场教学交通费以及管理费等项目。若因特殊情况致使费用发生变动,以实际发生额为准。学员往返培训地点的交通费用由学员所在单位自行承担。
五、联系方式
联系人:
郎老师 13893163866(微信同号)
王老师 18809461859(微信同号)
教育部高校思想政治工作队伍培训研修中心(德赢vwin体育官网登录)
德赢vwin体育官网登录
2025年4月7日



